Microsoft Practices Enterpriselibrary Logging Example
Support for this update If additional issues occur or if any troubleshooting is required you might have to create a service request. DelegatingHandler Strongly consider limiting the number of retries - retry forever is probably not the most user friendly way you could respond to the network cable.
Log Event To Listener Routing In Enterprise Library
If a SQL Server feature for example Analysis Services is added to the instance after this CU is applied you must re-apply this CU to update the new feature to this CU.

Microsoft practices enterpriselibrary logging example. Public class RetryHandler. This article describes Cumulative Update package 24 CU24 for Microsoft SQL Server 2017. This update contains fixes that were released after the initial release of SQL Server 2017 and updates the SQL Server and Analysis services components to the following builds.
Instead of implementing retry functionality that wraps the HttpClient consider constructing the HttpClient with a HttpMessageHandler that performs the retry logic internally.

Quickstart Tutorial Into Enterprise Library Logging Dennis Van Der Stelt

Binding Failure Was Detected Microsoft Practices Enterpriselibrary Validation Stack Overflow
Using The Microsoft Enterprise Library Validation Block In Azure Pre Compiled Functions V1

Raju S Blog Configuring Wcf Service To Utilise Enterprise Library Logging Application To Log Data To Database

Using The Distributor Service Microsoft Enterprise Library 5 0 Documentation

Exception Handling Application Block In Microsoft Enterprise Library 6 0

Effective Use Of Microsoft Enterprise Library Building Blocks For Creating Enterprise Applications And Services Fenster Len 9780321334213 Amazon Com Books
Microsoft Practices Enterpriselibrary Exceptionhandling Logging Dll Celuzo S Blog

File Logging In The Microsoft Enterprise Application Block Vince Avery S Blog

Exception Handling Application Block In Microsoft Enterprise Library 6 0

Adapting Nettiers For Enterprise Library V6 0 And Net V4 5 Blog It

Enterprise Library Logging 101 Elegantcode
Take Advantage Of The Logging Block In Enterprise Library 3 0
Dotnet Framework4 5 2 Will Support Enterprise Library6 0 For Log Writing Or Not

Exception Handling Application Block In Microsoft Enterprise Library 6 0
How To Configure The Logging Application Block
An Msn Messenger Log Listener Samples C Oficialnyj Sajt Spravochnikov World C World C Asm World Programmmirovanie Na C C C Asp Net Assemblere

Out Of Process Semantic Logging V2 With Elasticsearch Software Engineering
![]()
Raju S Blog Configuring Wcf Service To Utilise Enterprise Library Logging Application To Log Data To Database

Using The Configuration Tools Microsoft Enterprise Library 5 0 Documentation

Sharing Configuration Sections Across Multiple Applications Microsoft Enterprise Library 5 0 Documentation

Configuring Enterprise Library 4 0 For Exception Handling And Logging New Signature
Get Started With The Enterprise Library Data Access Application Block Asp Alliance

Configuring Enterprise Library 4 0 For Exception Handling And Logging New Signature

The Definitive Guide To The Microsoft Enterprise Library Expert S Voice In Net Newton Keenan 9781590596555 Amazon Com Books

Raju S Blog Configuring Wcf Service To Utilise Enterprise Library Logging Application To Log Data To Database

Getting A Strange Exception With The Ms Exception Handling Block Stack Overflow

About The Configuration System Microsoft Enterprise Library 5 0 Documentation

Common Distributed Logging Through Enterprise Library 5 Entlib Logging Application Block And Msmq Distributor Service Codeproject

Enterprise Library Logging Application Block Youtube
How To Configure The Logging Application Block

How To Use Microsoft Enterprise Library In Asp Net Application

Enterprise Library Logging In Azure Database Codeproject

Email Critical Exceptions Using Enterprise Library 5 0 Logging Application Block Jg Vimalan S Blog

Enterprise Library For Net Framework 2 0 Core

Enterprise Library Logging 101 Elegantcode

Common Distributed Logging Through Enterprise Library 5 Entlib Logging Application Block And Msmq Distributor Service Codeproject

Sharing Configuration Sections Across Multiple Applications Microsoft Enterprise Library 5 0 Documentation
Get Started With The Enterprise Library Data Access Application Block Asp Alliance

Does Enterprise Library 6 Work With Visual Studio 2013 And Or 2015 Stack Overflow
How To Configure The Logging Application Block
How To Configure The Logging Application Block

Asp Net C Programming Enterprise Library 6 Exception Logging Tutorial

Take Exception To Critical Errors With Custom Application Blocks Microsoft Docs

Email Critical Exceptions Using Enterprise Library 5 0 Logging Application Block Jg Vimalan S Blog
Pme 2020 A Report Subscription With Active Directory Window Users As Recipients Will Fail When Delivering The Report Schneider Electric Usa

Fastest Microsoft Enterprise Library 6 0
Ildasmdc A Dependency Checker For Net

Duplicate Logging Configuration Defined While Working On Iis8 Mvc4 Stack Overflow

Enterprise Library Logging Application Block Youtube

Enterprise Library Logging Application Block 5 0 In Asp Net
How To Configure The Logging Application Block

Code Trigger Code Generation Tools For C Wpf Wcf Sql Server Oracle Mysql Visual Studio
Using The Microsoft Enterprise Library Validation Block In Azure Pre Compiled Functions V1

Enterprise Library Logging Application Block 5 0 In Asp Net

Email Critical Exceptions Using Enterprise Library 5 0 Logging Application Block Jg Vimalan S Blog

Enterprise Library Logging 101 Elegantcode

Limit The Size Of Publisher Logs File Tridion Stack Exchange
Programming Notes Enterprise Library 6 Logging Block Configuration

Net Logging Basics The Ultimate Guide To Logging

Dependencies In Enterprise Library Microsoft Enterprise Library 5 0 Documentation

Using The Configuration Tools Microsoft Enterprise Library 5 0 Documentation

Enterprise Library Overview Tom Hollander Kyle Huntley Product

The Enterprise Library Data Access Application Block Part 1 Microsoft Docs
The Enterprise Library For Net Framework 2 0 Sqlservercentral

Enterprise Library Logging 101 Elegantcode

Installing Enterprise Library Microsoft Enterprise Library 5 0
Using The Microsoft Enterprise Library Validation Block In Azure Functions V1

Configuring Enterprise Library 4 0 For Exception Handling And Logging New Signature
Programming Notes Enterprise Library 6 Logging Block Configuration

Common Distributed Logging Through Enterprise Library 5 Entlib Logging Application Block And Msmq Distributor Service Codeproject
Rolling Flat File Trace Listener With Purging For Enterprise Library
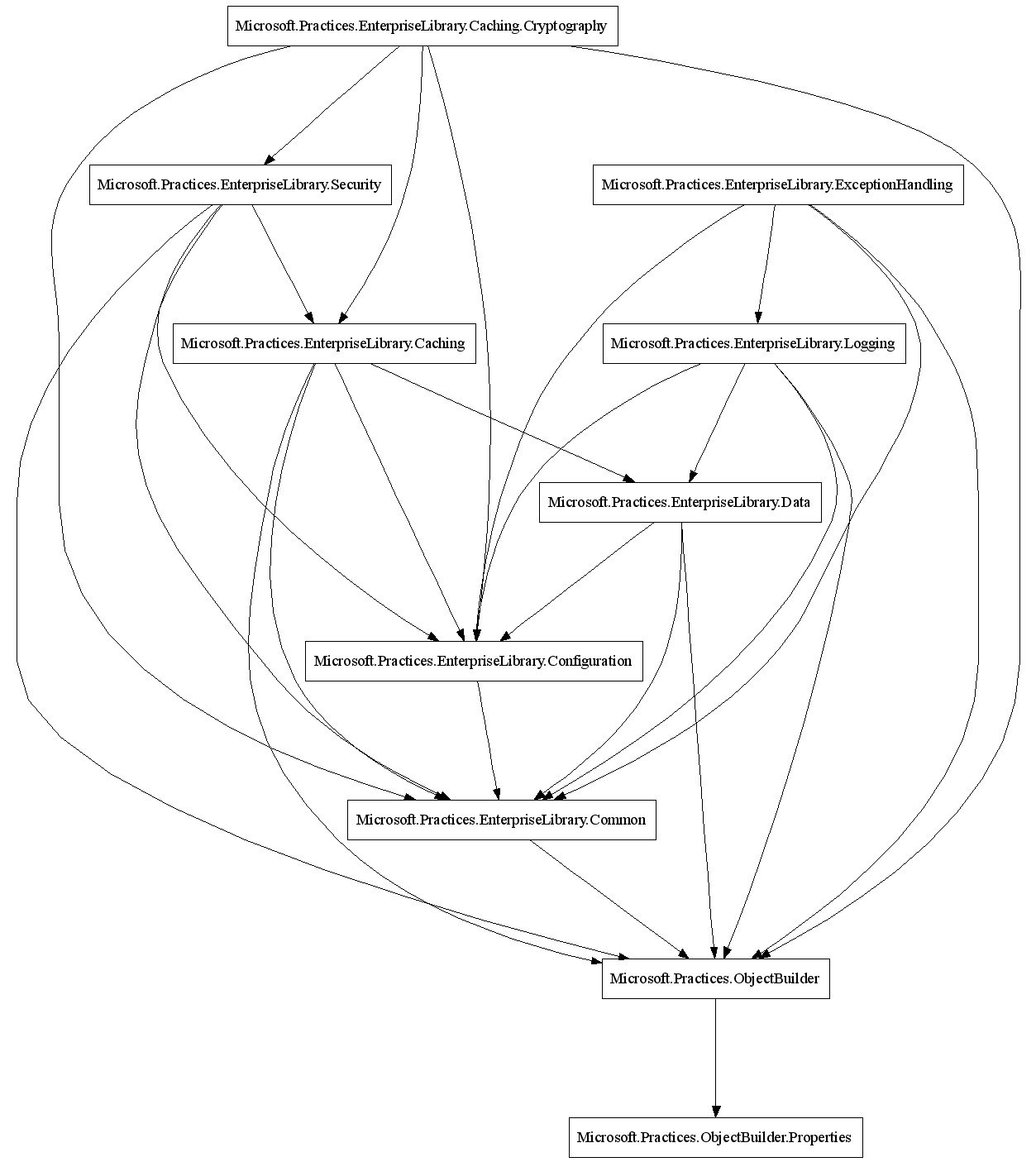
Ildasmdc A Dependency Checker For Net

Change Name Of Source In Enterprise Library Logging Stack Overflow

Get Logging With The Enterprise Library Codeproject

Enterprise Library Logging 101 Elegantcode
The Enterprise Library For Net Framework 2 0 Sqlservercentral
Rolling Flat File Trace Listener With Purging For Enterprise Library

Enterprise Library Logging Isn T Log On Sql Stack Overflow

Logging Application Block Enterprise Library 5 0 With C
Take Advantage Of The Logging Block In Enterprise Library 3 0

The Enterprise Library Data Access Application Block Part 1 Microsoft Docs

Raju S Blog Configuring Wcf Service To Utilise Enterprise Library Logging Application To Log Data To Database

Configuring Enterprise Library 4 0 For Exception Handling And Logging New Signature

Enterprise Library 5 0 Logging Add Support To Log Properies To The Database Using A Custom Trace Listener Codeproject
How To Configure The Logging Application Block

Effective Use Of Microsoft Enterprise Library Building Blocks For Creating Enterprise Applications And Services Fenster Len 9780321334213 Amazon Com Books

Enterprise Library For Net Framework 2 0 Core

Change Name Of Source In Enterprise Library Logging Stack Overflow

Common Distributed Logging Through Enterprise Library 5 Entlib Logging Application Block And Msmq Distributor Service Codeproject

Enterprise Library Overview Tom Hollander Kyle Huntley Product

Enterprise Library Logging 101 Elegantcode

Raju S Blog Email Exception Stack Using Logging Application Block Email Trace Listener
Enterprise Library Web Enterpriselibrary Config At Master Microsoftarchive Enterprise Library Github


